Thứ Hai, 10 tháng 10, 2011

Tác hại của ô nhiễm không khí

, , , ,  

Ô nhiễm không khí và tác hại của nó đã trở thành vấn đề bức xúc của nhân loại.
o nhiem khong khi Tác hại của ô nhiễm không khí
Hằng năm có khoảng 20 tỉ tấn CO2 + 1,53 triệu tấn SiO2 + Hơn 1 triệu tấn Niken + 700 triệu tấn bụi + 1,5 triệu tấn Asen + 900 tấn coban + 600.000 tấn Kẽm (Zn), hơi Thuỷ ngân (Hg), hơi Chì (Pb) và các chất độc hại khác. Làm tăng đột biến các chất như CO2, NOX, SO3 …
Các chất ô nhiễm phát xuất từ nhiều nguồn khác khau; ô nhiễm không khí rất khó phân tích vì chất ô nhiễm thay đổi nhiều do điều kiện thời tiết và địa hình; nhiều chất còn phản ứng với nhau tạo ra chất mới rất độc.
=>  ảnh hưởng đến môi trường đa dạng và phong phú.
I. ẢNH HƯỞNG CỦA Ô NHIỄM KHÔNG KHÍ ĐỐI VỚI CON NGƯỜI
 Tác hại của ô nhiễm không khí
1.1. TÁC HẠI CỦA BỤI
-     Thành phần hóa học, thời gian tiếp xúc là các yếu tố ảnh hưởng đến các cơ quan nội tạng.
-     Mức độ bụi trong bộ máy hô hấp phụ thuộc vào kích thước, hình dạng, mật độ hạt bụi và cá nhân từng người.
-     Bụi vào phổi gây kích thích cơ học, xơ hóa phổi dẫn đến các bệnh về hô hấp như khó thở, ho và khạc đờm, ho ra máu, đau ngực …   
-     TCVN 2005 qui định bụi tổng cộng trong không khí xung quanh  0,5 mg/m3.
-     Bụi đất đá không gây ra các phản ứng phụ: tính trõ, không có tính gây độc. Kích thước lớn (bụi thô), nặng, ít có khả năng đi vào phế nang phổi, ít ảnh hưởng đến sức khỏe.
-     Bụi than: thành phần chủ yếu là hydrocacbon đa vòng (VD: 3,4-benzenpyrene), có độc tính cao, có khả năng gây ung thư, phần lớn bụi than có kích thước lớn hơn 5 micromet bị các dịch nhầy ở các tuyến phế quản và các lông giữ lại. Chỉ có các hạt bụi có kích thước nhỏ hơn 5 mm vào được phế nang.
1.2. TÁC HẠI CỦA SO2 VÀ NOX
-     SO2, NOX là chất kích thích, khi tiếp xúc với niêm mạc ẩm ướt tạo thành axít (HNO3, H2SO3, H2SO4). Các chất khí trên vào cơ thể qua đường hô hấp hoặc hòa tan vào nước bọt rồi vào đường tiêu hoá, sau đó phân tán vào máu tuần hoàn.
-     Kết hợp với bụi => bụi lơ lửng có tính axít, kích thước < 2-3µm sẽ vào tới phế nang, bị đại thực bào phá hủy hoặc đưa đến hệ thống bạch huyết.
-     SO2 nhiễm độc qua da làm giảm dự trữ kiềm trong máu, đào thải amoniac ra nước tiểu và kiềm ra nước bọt.
-     Độc tính chung của SO2 thể hiện ở rối loạn chuyển hóa protein và đường, thiếu vitamin B và C, ức chế enzym oxydaza.
-     Giới hạn phát hiện thấy bằng mũi SO2 từ 8 – 13 mg/m3.
-     Giới hạn gây độc tính của SO2 là 20 – 30 mg/m3, giới hạn gây kích thích hô hấp, ho là 50mg/m3.
-     Giới hạn gây nguy hiểm sau khi hít thở 30 – 60 phút là từ 130 đến 260mg/m3
-     Giới hạn gây tử vong nhanh (30’ – 1h) là 1.000-1.300mg/m3.
-     Tiêu chuẩn cho phép của Bộ Y Tế Việt Nam đối với SO2, SO3, NO2 týõng ứng là 0,5; 0,3 và 0,085 mg/m3 (nồng độ tối đa 1 lần nhiễm).
1.3. TÁC HẠI CỦA  HF
-     HF sinh ra do quá trình sản xuất hóa chất (HF) và là một tác nhân ô nhiễm quan trọng khi nung gạch ngói, gốm sứ.
-     Không khí bị ô nhiễm bởi HF và các hợp chất fluorua gây ảnh hưởng trực tiếp đến đời sống sinh vật và sức khoẻ của người. Các hợp chất fluorua gây ra bệnh fluorosis trên hệ xương và răng.
1.4. TÁC HẠI CỦA CO
-     Ôxít cacbon (CO) kết hợp với hemoglobin (Hb) trong máu thành hợp chất bền vững là cacboxy hemoglobin (HbCO) làm cho máu giảm khả năng vận chuyển ôxy dẫn đến thiếu ôxy trong máu rồi thiếu ôxy ở các tổ chức.
-     Mối liên quan giữa nồng độ CO và triệu chứng nhiễm độc tóm tắt dưới đây:
 Tác hại của ô nhiễm không khí
1.5. AMONIAC (NH3)
-   NH3 không ăn mòn thép, nhôm, tan trong nước gây ăn mòn kim loại màu: kẽm, đồng và các hợp kim của đồng. NH3 tạo với không khí một hỗn hợp có nồng độ trong khoảng từ 16 đến 25% thể tích sẽ gây nổ.
-    NH3 là khí độc có khả năng kích thích mạnh lên mũi, miệng và hệ thống hô hấp.
-    Ngưỡng chịu đựng đối với NH3 là 20 – 40 mg/m3.
-    Tiếp xúc với NH3 với nồng độ 100 mg/m3 trong khoảng thời gian ngắn sẽ không để lại hậu qủa lâu dài.
-    Tiếp xúc với NH3 ở nồng độ 1.500 – 2.000 mg/m3 trong thời gian 30’ sẽ nguy hiểm đối với tính mạng.
1.6. HYDRO SUNFUA (H2S)
-    Phát hiện dễ dàng nhờ vào mùi đặc trưng.
-    Xâm nhập vào cơ thể qua phổi, H2S bị oxy hoá => sunfat, các hợp chất có độc tính thấp. Không tích lũy trong cơ thể. Khoảng 6% lượng khí hấp thụ sẽ được thải ra ngoài qua khí thở ra, phần còn lại sau khi chuyển hóa được bài tiết qua nước tiểu.
-    Ở nồng độ thấp, H2S có kích thích lên mắt và đường hô hấp.
-    Hít thở lượng lớn hỗn hợp khí H2S, mercaptan, ammoniac… gây thiếu oxy đột ngột, có thể dẫn đến tử vong do ngạt.
-    Dấu hiệu nhiễm độc cấp tính: buồn nôn, rối loạn tiêu hóa, tiêu chảy, mũi họng khô và có mùi hôi, mắt có biểu hiện phù mi, viêm kết mạc nhãn cầu, tiết dịch mủ và giảm thị lực.
-    Sunfua được tạo thành xâm nhập hệ tuần hoàn tác động đến các vùng cảm giác – mạch, vùng sinh phản xạ của các thần kinh động mạch cảnh.
-    Thường xuyên tiếp xúc với H2S ở nồng độ dưới mức gây độc cấp tính có thể gây nhiễm độc mãn tính. Các triệu chứng có thể là: suy nhược, rối loạn hệ thần kinh, hệ tiêu hóa, tính khí thất thường, khó tập trung, mất ngủ, viêm phế quản mãn tính…
1.7. TÁC HẠI CỦA  HYDROCACBON
-    Hơi dầu có chứa các chất hydrocacbon nhẹ như metan, propan, butan, sunfua hydro.
-    Giới hạn nhiễm độc của các khí như sau:
                  Metan                  60-95 %
                  Propan                  10 %
                  Butan                   30 %
                  Sulfua hydro            10 ppm
-    Tiêu chuẩn của Bộ Y Tế Việt Nam năm 1977 qui định tại nơi lao động: dầu xăng nhiên liệu là 100mg/m3, dầu hỏa là 300mg/m3. TCVN 5938-2005 qui định nồng độ xăng dầu trong không khí xung quanh tối đa trong 1 giờ là 5mg/m3.
-    Nồng độ hơi xăng, dầu từ 45% (thể tích) trở lên sẽ gây ngạt thở do thiếu ôxy. Triệu chứng nhiễm độc như say, co giật, ngạt, viêm phổi, áp xe phổi.
-    Dầu xăng ở nồng độ trên 40.000 mg/m3 có thể bị tai biến cấp tính với các triệu chứng như tức ngực, chóng mặt, rối loạn giác quan, tâm thần, nhức đầu, buồn nôn, ở nồng độ trên 60.000 mg/m3 sẽ xuất hiện các cơn co giật, rối loạn tim và hô hấp, thậm chí gây tử vong.
-    Người nhạy cảm xăng dầu: tác động trực tiếp lên da (ghẻ, ban đỏ, eczema, bệnh nốt dầu, ung thư da).
-    Các hydrocacbon mạch thẳng như dung môi naphta; các hydrocacbon mạch vòng như cyclohexan; các hydrocacbon mạch vòng thơm như benzen, toluen, xylen; các dẫn xuất của hydrocacbon như cyclohexanol, butanol, axeton, etyl acetat, butyl acetat, metyletyl xeton (MEK) và các dẫn xuất halogen.
-    Các hợp chất hữu cơ bay hơi (THC): Dưới ánh sáng mặt trời, các THC với NOx tạo thành ozon hoặc những chất oxy hóa mạnh khác. Các chất này có hại tới sức khỏe (rối loạn hô hấp, đau đầu, nhức mắt), gây hại cho cây cối và vật liệu.
1.8. TÁC HẠI CỦA FORMALDEHYDE
-    Formaldehyde với nồng độ thấp kích thích da, mắt, đường hô hấp, ở liều cao có tác động toàn thân, gây ngủ.
-    Nhiễm theo đường tiêu hoá với liều lượng cao hơn 200mg/ngày sẽ gây nôn, choáng váng.
-    Người bị nhiễm độc mãn tính có tổn thương rất đặc trưng ở móng tay: móng tay màu nâu, mềm ra, dễ gẫy, viêm nhiễm ở xung quanh móng rồi mưng mủ.
-    Nồng độ tối đa cho phép của hơi formaldehyde trong không khí là 0,012mg/m3 (TCVN 5938-1995), trong khí thải là 6 mg/m3.
-    Tổ chức Y tế Thế giới: nồng độ giới hạn formandehyde là 100 mg/m3 trong không khí với thời gian trung bình 30phút.
II.  ẢNH HƯỞNG CỦA Ô NHIỄM KHÔNG KHÍ ĐỐI VỚI ĐỘNG THỰC VẬT
-    Ô nhiễm không khí gây ảnh hưởng tai hại cho tất cả sinh vật.
-     Thực vật rất nhạy cảm đối với ô nhiễm không khí.
-     SO2, NO2, ozon, fluor, chì… gây hại trực tiếp cho thực vật khi đi vào khí khổng, làm hư hại hệ thống giảm thoát nước và giảm khả năng kháng bệnh.
-     Ngăn cản sự quang hợp và tăng trưởng của thực vật; giảm sự hấp thu thức ăn, làm lá vàng và rụng sớm.
-     Đa số cây ăn quả rất nhạy đối với HF. Khi tiếp xúc với nồng độ HF lớn hơn 0,002 mg/m3 thì lá cây bị cháy đốm, rụng lá.
-     Mưa acid còn tác động gián tiếp lên thực vật và làm cây thiếu thức ăn như Ca và giết chết các vi sinh vật đất. Nó làm ion Al được giải phóng vào nước làm hại rễ cây (lông hút) và làm giảm hấp thu thức ăn và nước.
-     Ðối với động vật, nhất là vật nuôi, thì fluor gây nhiều tai họa hơn cả. Chúng bị nhiễm độc do hít trực tiếp và qua chuỗi thức ăn.
III.  ẢNH HƯỞNG ĐỐI VỚI TÀI SẢN
-   Làm gỉ kim loại.
-   Ăn mòn bêtông.
-    Mài mòn, phân huỷ chất sõn trên bề mặt sản phẩm.
-    Làm mất màu, hư hại tranh.
-    Làm giảm độ bền dẻo, mất màu sợi vải.
-    Giảm độ bền của giấy, cao su, thuộc da.

IV.  PHÚ DƯỠNG NGUỒN NƯỚC VÀ ĐẤT

4.1. KHÁI NIỆM
Phú dưỡng hóa xuất phát từ Hy lạp có nghĩa là “thừa dinh dưỡng”, dùng để mô tả hiện tượng các ao hồ, hồ chứa nước có bùng nổ và phát triển rong tảo, cuối cùng có thể dẫn đến suy giảm nghiêm trọng chất lượng môi trừơng nước. Hiện tượng phú dưỡng là hiện tượng đáng quan tâm nhất là đối với ao hồ, trong môi trường nước, làm cho rong tảo phát triển mạnh tạo nên ô nhiễm nguồn nước.
4.2. NGUYÊN NHÂN
Các chất oxít Nitơ (NO, N2O, NO5… viết tắt là NOx) xuất hiện trong khí quyển qua quá trình đốt nhiên liệu ở nhiệt độ cao. Trong khí quyển các oxit nitơ sẽ chuyển hóa thành nitrat rồi theo nước mưa xuống đất. Nitrat nằm trên mặt đất theo nước mưa xuống đất và theo nước mưa chảy tràn hay vào cống thóat nước để vào môi trường nước. Các chất tẩy rửa dùng trong sinh hoạt là nguồn cung cấp phospho chính cho nước thải. Hai chất nitơ và phospho thường là nguyên nhân chính trong việc gây ra hiện tượng phú dưỡng làm bùng nổ sự phát triển thực vật.
Phospho là 1 trong những nguồn dinh dưỡng cung cấp cho các thực vật dưới nước, gây ô nhiễm và góp phần thúc đẩy hiện tượng phú dưỡng ở các ao hồ làm rong tảo phát triển.Nước giàu chất dinh dưỡng là cho thực vật quang hợp và phát triển mạnh, sinh ra 1 lượng sinh khối lớn. Khi chúng chết đi thì tích tụ lại ở đáy hồ, phân hủy từng phần tiếp tục giải phóng các chất dinh dưỡng như CO2, phospho, nitơ, calci. Nếu hồ không sâu lắm, loài thực vật có rễ ở đáy bắt đầu phát triển làm tăng quá trình tích tụ các chất rắn, sau cùng đầm lầy được hình thành và phát triển thành rừng.
V.  ẢNH HƯỞNG TOÀN CẦU CỦA Ô NHIỄM KHÔNG KHÍ
-    Mưa axit
-    Hiệu ứng nhà kính
-    Sự suy giảm ôzôn
-    Biến đổi nhiệt độ
untitled(3) Tác hại của ô nhiễm không khí

Thứ Sáu, 7 tháng 10, 2011

Xử lý nước thải sản xuất giấy

xử lý nước thải
Công nghiệp sản xuất giấy chiếm vị trí khá quan trọng trong nền kinh tế nước ta. Cùng với sự phát triển của các nghành công nghiệp, dịch vụ khác, nhu cầu về các sản phẩm giấy ngày càng tăng. Tuy nhiên, bên cạnh những lợi ít đạt được to lớn về kinh tế – xã hội, nghành công nghiệp này cũng phát sinh nhiều vấn đề môi trường bức xúc cần phải giải quyết, đặc biệt là nước thải phát sinh trong quá trình sản xuất bột giấy, đây là loại nước rất khó xử lý. Cần có biện pháp xây dựng các cơ sở  gắn sản xuất với xử lý ô nhiễm môi trường, đổi mới công nghệ theo hướng thân thiện với môi trường.
Hiện nay có khoảng 90 nhà máy giấy đang hoạt động trong cả nước, sản lượng giấy các tỉnh phía nam gần 90000 tấn/năm, trong đó TP.HCM chiếm hơn 12000 tấn/năm. Nước thải của ngành công nghiệp giấy có hàm lượng COD khá cao 22000-46500 mg/l, BOD chiếm từ 40-60% COD, phần lớn được gây ra từ những chất hữu cơ không Lignin. Ngoài các chỉ tiêu ô nhiễm của nước thải dịch đen đã được đề cập thì nước thải của xeo giấy có tỉ lệ COD, BOD, Lignin không cao bằng nước thải dịch đen, nhưng các chỉ tiêu này cũng vượt quá giới hạn cho phép. Do đó cần xử lý trước khi xả vào nguồn tiếp nhận là một điều tất yếu.
I.THÀNH PHẦN VÀ TÍNH CHẤT NƯỚC THẢI
 - Dòng thải rửa nguyên liệu bao gồm chất hữu cơ hòa tan, đất đá, thuốc bảo vệ thực vật, vỏ cây…
 - Dòng thải của quá trình nấu và rửa sau nấu chứa phần lớn các chất hữu cơ hòa tan, các chất nấu và một phần xơ sợi. Dòng thải có màu tối nên thường được gọi là dịch đen. Dịch đen có nồng độ chất khô khoảng 25 đến 35%, tỷ lệ giữa chất hữu cơ và vô cơ 70:30.
 - Thành phần hữu cơ chủ yếu là trong dịch đen lignin hòa tan và dịch kiềm. Ngoài ra, là những sản phẩm phân hủy hydratcacbon, axit hữu cơ. Thành phần hữu cơ bao gồm những chất nấu, một phần nhỏ là NaOH, Na2S, Na2SO4, Na2CO3, còn phần nhiều là kiềm natrisunfat lien kết với các chất hữu cơ trong kiềm.
 - Dòng thải từ công đoạn tẩy của các nhà máy sản xuất bột giấy bằng phương pháp hóa học và bán hóa chứa các chất hữu cơ, lignin hòa tan và hợp chất tạo thành của những chất đó với chất tẩy ở dạng độc hại. Dòng này có độ màu, giá trị BOD5 và COD cao.
 - Dòng thải từ quá trình nghiền bột và xeo giấy chủ yếu chứa xơ sợi mịn, bột giấy ở dạng lơ lửng và các chất phụ gia như nhựa thong, phẩm màu, cao lanh.
 - Dòng thải từ các khâu rửa thiết bị, rửa sàn, dòng chảy tràn có hàm lượng các chất lơ lửng và các chất rơi vãi.
 - Nước ngưng của quá trình cô đặc trong hệ thống xử lý thu hồi hóa chất từ dịch đen. Mức ô nhiễm của nước ngưng phụ thuộc vào loại gỗ, công nghệ sản xuất.
 - Nước thải sinh hoạt.
II.QUY TRÌNH XỬ LÝ NƯỚC THẢI

III.THUYẾT MINH QUY TRÌNH CÔNG NGHỆ
Nước thải từ công đoạn sản xuất bột giấy được đưa qua hố thu nhằm điều chỉnh PH thích hợp. Sau đó, nước thải từ hố thu và nước thải từ công đoạn xeo giấy được đưa qua song chắn rác nhằm giữ lại những tạp chất thô (chủ yếu là rác) có trong nước thải. Sau đó nước được đưa qua bể lắng cát, để lắng các tạp chất vô cơ đảm bảo cho các qúa trình xử lý sau, cát từ bể lắng được dẫn đến sân phơi cát để làm ráo nước và đem  đi chôn lắp hoặc trãi đường.
Nước tiếp tục đưa sang bể điều hòa nhằm ổn định lưu lượng và nồng độ. Tại bể điều hòa, chúng tôi bố trí máy khuấy trộn chìm nhằm mục đích hòa trộn đồng đều nước thải trên toàn diện tích bể, ngăn ngừa hiện tượng lắng cặn ở bể, sinh ra mùi khó chịu. Điều hòa lưu lượng là phương pháp được áp dụng để khắc phục các vấn đề sinh ra sự dao động của lưu lượng, cải thiện hiệu quả hoạt động của các quá trình xử lý tiếp theo. Bơm được lắp đặt trong bể điều hòa để đưa nước lên các công trình phía sau.
Từ bể điều hòa nước được bơm trực tiếp sang bể keo tụ tạo bông, nhằm keo tụ giảm lượng chất rắn lơ lửng. Sau đó, đưa nước sang bể lắng 1 loại bỏ các cặn sinh ra trong quá trình keo tụ tạo bông. Ở đây ta thu hồi bột còn một phần bùn được đưa sang bể chứa bùn. Nước thải tiếp tục sang bể arotank. Bể Aerotank có nhiệm vụ xử lý các chất hữu cơ còn lại trong nước thải. Tại bể Aerotank diễn ra quá trình oxi hóa các chất hữu cơ hòa tan và dạng keo trong nước thải dưới sự tham gia của vi sinh vật hiếu khí. Trong bể Aerotank có hệ thống sục khí trên khắp diện tích bể nhằm cung cấp oxi, tạo điều kiện thuận lợi cho vi sinh vật hiếu khí sống, phát triển và phân giải các chất ô nhiễm. Vi sinh vật hiếu khí sẽ tiêu thụ các chất hữu cơ dạng keo và hòa tan có trong nước để sinh trưởng. Vi sinh vật phát triển thành quần thể dạng bông bùn dễ lắng gọi là bùn hoạt tính. Khi vi sinh vật phát triển mạnh, sinh khối tăng tạo thành bùn hoạt tính. Hàm lượng bùn hoạt tính nên duy trì ở nồng độ khoảng 2500 – 4000 mg/l. Do đó, một phần bùn lắng tại bể lắng sẽ được bơm tuần hoàn trở lại vào bể Aerotank để đảm bảo nồng độ bùn nhất định trong bể. Nước thải sau xử lý sinh học có mang theo bùn hoạt tính cần phải loại bỏ trước khi đi vào các bể tiếp theo, vì vậy bể lắng 2 có nhiệm vụ lắng và tách bùn hoạt tính ra khỏi nước thải. Nước sạch được thu đều trên bề mặt bể lắng thông qua máng tràn răng cưa.
Nước thải sau bể lắng sẽ tự chảy sang bể khử trùng qua Clo và được bơm qua bể lọc áp lực đa lớp vật liệu: sỏi đỡ, cát thạch anh và than hoạt tính, để loại bỏ các hợp chất hữu cơ hòa tan, các nguyên tố dạng vết, những chất khó hoặc không phân giải sinh học và halogen hữu cơ. Nước thải sau khi qua bể lọc áp lực sẽ đi qua bể nano dạng khô để loại bỏ lượng SS còn sót lại trong nước thải, đồng thời khử trùng nước thải trước khi nước thải được xả thải vào nguồn tiếp nhận. Nước sau khi qua bể nano dạng khô đạt yêu cầu xả thải vào nguồn tiếp nhận theo quy định hiện hành của pháp luật.


LIÊN HỆ: CÔNG TY MÔI TRƯỜNG NGỌC LÂN

66A/3D, Bình Đường 3, An Bình, Dĩ An, Bình Dương

ĐKKD số : 3700670037 | Email: congtyngoclan@yahoo.com

Mã số thuế : 3700670037

Điện thoại08.62821355 Hotline: 0905555146

Thứ Năm, 6 tháng 10, 2011

Xử lý nước thải sản xuất dầu ăn




1.  ĐẶC TRƯNG CỦA NƯỚC THẢI DẦU THỰC VẬT
Nước thải dầu thực vật chủ yếu phát sinh từ công đoạn rửa dầu, một phần từ khâu giải nhiệt dầu, chứa hàm lượng lớn các chất hữu cơ, dầu mỡ và SS. Các chất hữu cơ này làm giảm, ức chế đến sự phát triển của các loài thuỷ sinh, sự phát triển của cây trồng, vật nuôi. Hiện diện trong các nguồn nước, chúng bị phân hủy vi sinh giải phóng ra các chất khí CO2, CH4, H2S gây mùi hôi thối trong môi trường. Chất rắn lơ lửng (SS) cũng là tác nhân gây ảnh hưởng tiêu cực đến tài nguyên thuỷ sinh, đồng thời gây tác hại vể mặt cảm quan (tăng độ đục của nguồn nước) và gây bồi lắng dòng chảy. Các chất dinh dưỡng (N,P) với nồng độ cao gây ra hiện tượng phú dưỡng nguồn nước, rong tảo phát triển làm suy giảm chất lượng nguồn nước. Nồng độ ô nhiễm đặc trưng của nước thải dầu thực vật thể hiện cụ thể ở bảng sau.
Bảng chất lượng nước thải sản xuất dầu thực vật
2.  THUYẾT MINH QUY TRÌNH CÔNG NGHỆ
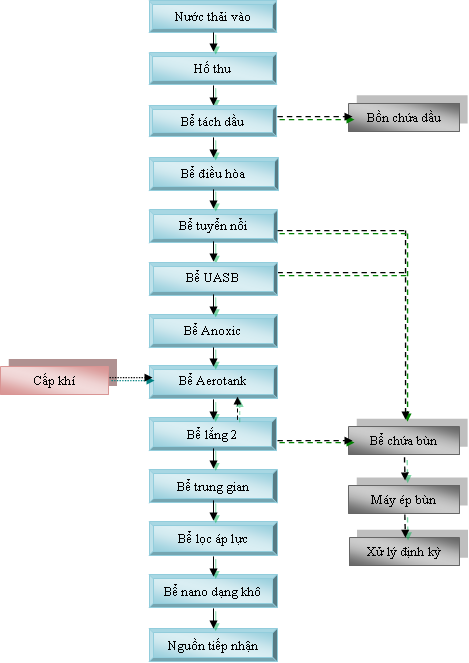
Nước thải từ các khu vực sản xuất theo mạng lưới thoát nước riêng chảy vào hố thu trạm xử lý. Tại đây, để bảo vệ thiết bị và hệ thống đường ống công nghệ phía sau, song chắn rác thô được lắp đặt trong hố để loại bỏ các tạp chất có kích thước lớn ra khỏi nước thải. Sau đó nước thải sẽ được bơm lên bể tách dầu. Tại đây dựa trên cơ sở lý thuyết tỷ trọng của dầu nhẹ hơn tỷ trọng của nước, dầu được giữ lại trên bề mặt của ngăn đầu tiên, dòng nước sau tách dầu theo lỗ thông giữa hai ngăn ở dưới đáy của bể tách dầu, và chảy tràn qua bể điều hòa.
Tại bể điều hòa, máy khuấy trộn chìm sẽ hòa trộn đồng đều nước thải trên toàn diện tích bể, ngăn ngừa hiện tượng lắng cặn ở bể sinh ra mùi khó chịu, đồng thời có chức năng điều hòa lưu lượng và nồng độ nước thải đầu vào. Nước thải từ bể điều hòa được bơm sang bể tuyển nổi. Tại đây, pH được điều chỉnh thích hợp và sục khí với áp suất và lưu lượng thích hợp tạo điều kiện tối ưu tuyển nổi. Các chất lơ lững và dầu mỡ sẽ được nổi lên trên bề mặt nước thải dưới tác dụng nâng của bọt khí (thường là không khí) vào pha lỏng, các bọt khí đó đủ lớn sẽ kéo theo các hạt cùng nổi lên bề mặt, sau đó chúng tập hợp với nhau thành lớp bọt chứa hàm lượng cao hơn trong chất lỏng ban đầu. Chất nổi được vớt bằng hệ thống gạt bùn và đưa về bể gom bùn. Nước từ bể tuyển nổi chảy sang bể UASB. Tại bể UASB, các vi sinh vật kỵ khí sẽ phân hủy các chất hữu cơ có trong nước thải thành các chất vô cơ ở dạng đơn giản và khí Biogas (CO2, CH4, H2S, NH3…), theo phản ứng sau :
Chất hữu cơ + Vi sinh vật kỵ khí  →  CO2 + CH4 + H2S + Sinh khối mới + …
Sau bể UASB nước thải được dẫn qua cụm bể anoxic và aerotank. Bể anoxic kết hợp aerotank được lựa chọn để xử lý tổng hợp: khử BOD, nitrat hóa, khử NH4+ và khử NO3-  thành N2, khử Phospho. Với việc lựa chọn bể bùn hoạt tính xử lý kết hợp đan xen giữa quá trình xử lý thiếu khí, hiếu khí sẽ tận dụng được lượng cacbon khi khử BOD, do đó không phải cấp thêm lượng cacbon từ ngoài vào khi cần khử NO3-, tiết kiệm được 50% lượng oxy khi nitrat hóa khử NH4+ do tận dụng được lượng oxy từ quá trình khử NO3-. Nước sau cụm bể anoxic – aerotank tự chảy vào bể lắng. Bùn được giữ lại ở đáy bể lắng. Một phần được tuần hoàn lại bể anoxic, một phần được đưa đến bể chứa bùn. Tiếp theo, nước trong chảy qua bể trung gian được bơm lên bể lọc áp lực gồm các lớp vật liệu: sỏi đỡ, cát thạch anh và than hoạt tính để loại bỏ các hợp chất hữu cơ hòa tan, các nguyên tố dạng vết, những chất khó hoặc không phân giải sinh học. Nước thải sau khi qua bể lọc áp lực sẽ đi qua bể nano dạng khô để loại bỏ lượng SS còn lại, đồng thời khử trùng nước thải. Nước sau khi qua bể nano dạng khô đạt yêu cầu xả thải vào nguồn tiếp nhận theo quy định hiện hành của pháp luật. Bùn ở bể chứa bùn được bơm qua máy ép bùn băng tải để loại bỏ nước, giảm khối tích bùn. Bùn khô được cơ quan chức năng thu gom và xử lý định kỳ. Tại bể chứa bùn, không khí được cấp vào bể để tránh mùi hôi sinh ra do sự phân hủy sinh học các chất hữu cơ.
3. QUY TRÌNH CÔNG NGHỆ XỬ LÝ NƯỚC THẢI


4. ƯU, NHƯỢC ĐIỂM CÔNG NGHỆ
          a.      Ưu điểm:
            ·        Công nghệ đề xuất phù hợp với đặc điểm, tính chất của nguồn nước thải;
            ·        Nồng độ các chất ô nhiễm sau quy trình xử lý đạt quy chuẩn hiện hành;
            ·        Diện tích đất sử dụng tối thiểu.
            ·        Công trình thiết kế dạng modul, dễ mở rộng, nâng công suất xử lý.
           b.      Nhược điểm:
            ·        Nhân viên vận hành cần được đào tạo về chuyên môn;
           ·        Chất lượng nước thải sau xử lý có thể bị ảnh hưởng nếu một trong những công trình đơn vị trong trạm không được vận hành đúng các yêu cầu kỹ thuật;
            ·        Bùn sau quá trình xử lý cần được thu gom và xử lý định kỳ.


LIÊN HỆ: CÔNG TY MÔI TRƯỜNG NGỌC LÂN

66A/3D, Bình Đường 3, An Bình, Dĩ An, Bình Dương

ĐKKD số : 3700670037 | Email: congtyngoclan@yahoo.com

Mã số thuế : 3700670037

Điện thoại08.62821355 Hotline: 0905555146

Thứ Hai, 3 tháng 10, 2011

Xử lý nước thải nhà máy sữa


I.  Đặt vấn đề
Sữa nguyên chất có thành phần dinh dưỡng cao. Nó chứa nhiều nước và giàu muối khoáng, protein (chủ yếu là cazein), mỡ bơ, đường (đặc biệt là lactoza) và các vitamin.
                    Protein    Casein    Protein nhũ    Đường    Chất béo    Chất tro
Sữa bò        3.6                3                  0.6             5.0             3.7              0.7
Sữa dê        3.7               2.9                0.8             4.3             4.3             0.9
Sữa là nguồn dinh dưỡng có giá trị, phù hợp với mọi lứa tuổi, đặc biệt là trẻ em, người lớn tuổi và phụ nữ mang thai. Sữa cung cấp nhiều chất bổ dưỡng và năng lượng cần thiết cho quá trình hoạt động của cơ thể. Ngày nay, khi mức sống ngày được nâng cao thì các sản phẩm sữa càng được sử dụng rộng rãi.
. Chương trình phát triển sữa còn gắn với các chương trình dinh dưỡng học đường, chương trình chống suy dinh dưỡng, cải thiện chiều cao của người Việt Nam.
Như một hệ quả tất yếu, khi có điều kiện khai thác nguyên liệu tại chỗ, ngành công nghiệp chế biến sữa của Việt Nam sẽ có đủ các điều kiện thuận lợi để phát triển. Tuy nhiên, bên cạnh những đóng góp về mặt kinh tế, những sản phẩm dinh dưỡng cần thiết cho cuộc sống của con người, công nghiệp chế biến sữa cũng tạo ra nhiều chất thải góp phần làm ô nhiễm môi trường tự nhiên. Nhiều nhà máy không chú trọng và đầu tư cho hệ thống xử lý nước thải đã gây ra ô nhiễm môi trường trầm trọng cho những khu vực xung quanh.

II.    Các nguồn nước thải, thành phần tính chất

Nước thải của nhà máy chế biến sữa nói chung là sự pha loãng của sữa và các sản phẩm từ sữa do sự rơi vãi từ các công đoạn chế biến, hoặc do sự rò rỉ được phép của thiết bị công nghệ, cùng với các hóa chất tẩy rửa, dầu mỡ dùng để vệ sinh thiết bị cũng như các dụng cụ lưu trữ, ….
Dựa vào qui trình công nghệ sản xuất sữa, ta thấy nước thải chung của nhà máy chế biến sữa bao gồm:
- Nước thải sản xuất:
    + Nước rửa các bồn chứa và can ở các trạm tiếp nhận.
    + Nước súc rửa các sản phẩm dư bên trong hoặc trên bề mặt của tất cả các đường ống, bơm, bồn chứa, thiết bị công nghiệp, máy đóng gói, ….
    + Nước rửa thiết bị, rửa sàn cuối mỗi chu kỳ hoạt động.
    + Sữa rò rỉ từ các thiết bị, hoặc do làm rơi vãi nguyên liệu và sản phẩm.
    + Một số chất lỏng khác như sữa tươi, sữa chua kém chất lượng, bị hư hỏng do quá trình bảo quản và vận chuyển cũng được thải chung vào hệ thống thoát nước.
    + Nước thải từ nồi hơi, từ máy làm lạnh.
    + Dầu mỡ rò rỉ từ các thiết bị và động cơ.
- Nước thải sinh hoạt.
  Thành phần, tính chất của nước thải ngành chế biến sữa:
Nếu loại trừ nước thải sinh hoạt, thành phần gây ô nhiễm chính trong quá trình sản xuất sữa là sữa và các sản phẩm từ sữa (chiếm 90% tải lượng hữu cơ_BOD). Vì vậy, các chỉ số cần quan tâm đối với nước thải sản xuất là BOD, COD, SS và chất béo. Sữa tươi nguyên chất có giá trị BOD cao (khoảng 100000 mg/l). cho nên những dung dịch sữa pha loãng cũng có ảnh hưởng ô nhiễm rõ rệt. Những thành phần chính tham gia vào BOD của nước thải chế biến sữa là lactose, bơ sữa, protein và acid lactic.
Bản chất của chất thải sinh ra bởi các quá trình khác nhau của nhà máy chế biến sữa nói chung hoàn toàn giống nhau, đều phản ánh sự ảnh hưởng lấn át của sữa. Tuy nhiên các quá trình khác nhau làm ảnh hưởng đến thành phần chi tiết. Vì vậy, thành phần và lưu lượng nước thải của mỗi nhà máy tùy thuộc vào các quá trình thực hiện, điều kiện và công nghệ sản xuất. Muốn xác định chính xác thành phần nước thải của mỗi nhà máy, chúng ta phải tiến hành khảo sát thực tế.
Nhìn chung, nước thải chế biến sữa ban đầu là trung tính hoặc hơi kiềm, nhưng có khuynh hướng trở nên acid hoàn toàn một cách nhanh chóng do sự thiếu hụt của oxy tạo điều kiện lên men của lactose thành acid lactic, khi đó pH giảm và có khả năng gây ra sự kết tủa casein.
Nước thải chế biến sữa thường có hàm lượng chất hữu cơ hòa tan cao, ít chất lơ lửng. Vì vậy, chúng là nguồn thức ăn cho vi khuẩn và các vi sinh vật, gây nên sự thiếu hụt oxy nghiêm trọng do được vi khuẩn và các vi sinh vật tiêu thụ với tốc độ rất nhanh.
Ngoài ra sữa cũng chứa cả Nitơ và Photpho, là thức ăn tốt cho thực vật có thể dẫn đến hiện tượng phú dưỡng hóa nguồn nước.
•    Khả  năng gây ô nhiễm của nước thải ngành chế biến sữa ở Việt Nam:
Do thiếu nguồn nguyên liệu tại chỗ nên các nhà máy chế biến sữa ở nước ta chủ yếu xuất phát với nguồn nguyên liệu là dạng sữa thành phẩm nhập ngoại, không sản xuất các loại sản phẩm có nước thải ô nhiễm cao như: phó-mát, bơ, dịch sữa, ….Vì vậy hàm lượng COD, BOD5 trong nước thải chế biến sữa ở nước ta nói chung tương đối thấp, lưu lượng và thành phần nước thải ít thay đổi theo mùa.
Tuy nhiên do trang thiết bị công nghệ, trình độ sản xuất còn kém nên mức độ tiêu hao nguyên liệu cao làm gia tăng ô nhiễm bởi các sản phẩm hỏng hoặc thất thoát nguyên liệu trong quá trình sản xuất.
Bên cạnh đó, các nhà máy chế biến sữa thường nằm gần hoặc trong khu vực dân cư, chưa có hệ thống xử lý nước thải sản xuất do đó nước thải sản xuất chưa qua xử lý được trộn lẫn với nước thải sinh hoạt trước khi đi vào hệ thống cống thoát chung. Điều này gây ô nhiễm môi trường cho các khu vực xung quanh.

III.    Quy trình công nghệ xử lý nước thải

Như đã trình bày ở các phần trước, bản chất của nước thải chế biến sữa là sự pha loãng của sữa và các sản phẩm từ sữa, chứa nhiều chất hữu cơ hòa tan với thành phần chính là protein, chất béo, lactose và nói chung là không độc hại hoặc không có ảnh hưởng đến việc vận hành các phương pháp xử lý sinh học. Vì vậy các quá trình sinh học được xem là thích hợp nhất.
Do hàm lượng BOD đầu vào của nước thải khá cao cho nên trước khi vào bể xử lý hiếu khí, ta cho qua bể xử lý kỵ khí UASB nhằm làm giảm BOD5 xuống khoảng 300 – 600 mg/l trước khi xử lý triệt để hơn bằng các công trình hiếu khí.
Ngoài ra, lưu lượng và nồng độ của nước thải chế biến sữa dao động rất lớn theo thời gian sản xuất trong ngày cũng như theo các mùa trong năm cho nên cần có bể điều hòa để làm giảm tác động của sự biến thiên lưu lượng và nồng độ ô nhiễm, đồng nhất nước thải trước khi xử lý. Nước thải chế biến sữa ban đầu thường trung tính hoặc hơi kiềm, nhưng có khuynh hướng trở nên axit hoàn toàn một cách nhanh chóng do sư thiếu hụt oxi tạo điều kiện lên men lactose thành axit lactic làm pH giảm và có khả năng gây ra sự kết tủa casein. Cho nên muốn đạt hiệu quả xử lý cao cần phải chỉnh pH lên giá trị tối ưu tại bể trung hòa. Đồng thời một số nơi nước thải thiếu hụt cả N và P làm giảm hiệu quả vận hành của các công trình xử lý sinh học nên cần thiết bổ sung thêm N, P nhằm đạt tỉ lệ BOD5:N:P= 100:5:1.
Dù trong quá trình sản xuất có thận trọng để không thải bỏ, nước thải chế biến sữa không tránh khỏi chứa mỡ tự do. Tách lượng bơ này và chất rắn lơ lửng được kết hợp bằng thiết bị tuyển nổi khí hòa tan trong các nhà máy xử lý nước thải chế biến sữa sẽ làm tăng hiệu quả xử lý và giảm chi phí đầu tư.
IV.    Thuyết minh sơ đồ công nghệ:
Nước thải từ các nguồn trong nhà máy qua hệ thống cống được tập trung tại bể gom nước thải. Trước khi vào hố thu gom có lắp song chắn rác để loại bỏ các tạp chất thô. Tại bể thu gom nước thải có sử dụng một máy bơm để bơm nước thải lên bể điều hòa.
Trong bể đều hòa, ta sử dụng hệ thống làm thoáng bằng khí nén để cấp khí nhằm ổn  định chất lượng nước thải trước khi qua bể trung hòa. Đồng thời với việc ổn định chất lượng nước, hệ thống thổi khí tại bể điều hòa giúp tách một phần dầu mỡ và đưa lên bề mặt. Số dầu mỡ này sẽ được vớt đi bằng hệ thống thu gom trên bề mặt bể để tránh ảnh hưởng đến các công trình xử lý phía sau.
Sau đó nước được bơm qua bể trung hòa. Tại đây, có sử dụng máy đo pH và máy đo các chỉ tiêu N, P tự động. Nước thải chế biến sữa thường mang tính axit nên phải châm thêm NaOH để đưa về giá trị pH tối ưu cho quá trình xử lý sinh học (khoảng 6.5÷7.5).
Nước thải được đưa qua bể UASB. Bể này có khả năng xử lý BOD và COD cao, có khả năng giảm BOD xuống dưới 500mg/l. Quá  trình hoạt động của bể UASB phải được kiểm tra cẩn thận (tỷ số F/M, hàm lượng N và P) để đảm bảo đầy đủ nguồn dinh dưỡng cho VSV hoạt động. Sau khi ra khỏi bể UASB, nước thải có hàm lượng BOD giảm xuống thích hợp cho quá trình xử lý bằng phương pháp bùn hoạt tính. Khí sinh ra được thu về bình chứa có thể dùng làm khí đốt hoặc chạy máy phát điện Biogas.
Phần bùn ở bể chứa bùn gồm bùn từ bể lắng I, bể UASB và bể Aerotank sẽ được xử lý tại bể nén bùn. Sau khi qua bể nén bùn, bùn được trộn với Polyme để tăng độ kết dính rồi được đưa sang máy ép bùn để tạo thành bánh bùn. Các bánh bùn có thể  dùng làm phân vi sinh bón cây.
. Nước từ bể UASB chảy sang bể aerotank. Bể Aerotank có nhiệm vụ xử lý các chất hữu cơ còn lại trong nước thải. Tại bể Aerotank diễn ra quá trình oxi hóa các chất hữu cơ hòa tan và dạng keo trong nước thải dưới sự tham gia của vi sinh vật hiếu khí. Trong bể Aerotank có hệ thống sục khí trên khắp diện tích bể nhằm cung cấp oxi, tạo điều kiện thuận lợi cho vi sinh vật hiếu khí sống, phát triển và phân giải các chất ô nhiễm. Vi sinh vật hiếu khí sẽ tiêu thụ các chất hữu cơ dạng keo và hòa tan có trong nước để sinh trưởng. Vi sinh vật phát triển thành quần thể dạng bông bùn dễ lắng gọi là bùn hoạt tính.
Khi vi sinh vật phát triển mạnh, sinh khối tăng tạo thành bùn hoạt tính. Hàm lượng bùn hoạt tính nên duy trì ở nồng độ khoảng 2500 – 4000 mg/l; Do đó, một phần bùn lắng tại bể lắng sẽ được bơm tuần hoàn trở lại vào bể Aerotank để đảm bảo nồng độ bùn nhất định trong bể. Nước thải sau xử lý sinh học có mang theo bùn hoạt tính cần phải loại bỏ trước khi đi vào các bể tiếp theo, vì vậy bể lắng có nhiệm vụ lắng và tách bùn hoạt tính ra khỏi nước thải. Nước sạch được thu đều trên bề mặt bể lắng thông qua máng tràn răng cưa.
Nước thải sau bể lắng sẽ tự chảy sang bể trung gian và được bơm qua bể lọc áp lực đa lớp vật liệu: sỏi đỡ, cát thạch anh và than hoạt tính, để loại bỏ các hợp chất hữu cơ hòa tan, các nguyên tố dạng vết, những chất khó hoặc không phân giải sinh học và halogen hữu cơ. Nước thải sau khi qua bể lọc áp lực sẽ đi qua bể nano dạng khô để loại bỏ lượng SS còn sót lại trong nước thải, đồng thời khử trùng nước thải trước khi nước thải được xả thải vào nguồn tiếp nhận. Nước sau khi qua bể nano dạng khô đạt yêu cầu xả thải vào nguồn tiếp nhận theo quy định hiện hành của pháp luật.

LIÊN HỆ: CÔNG TY MÔI TRƯỜNG NGỌC LÂN

66A/3D, Bình Đường 3, An Bình, Dĩ An, Bình Dương

ĐKKD số : 3700670037 | Email: congtyngoclan@yahoo.com

Mã số thuế : 3700670037

Điện thoại08.62821355 Hotline: 0905555146

Thứ Bảy, 1 tháng 10, 2011

xử lý nước thải chitin

xử lý nước thải,xử lý nước
 Chitin là gì ?
Chitin có công thức phân tử và phân tử lượng: (C8H13NO5)n (203.19)n, là một vật thể màu trắng vô định hình không màu. Có thể tan trong Ordinethylactamine (DMA) có chứa 8% lithium choloride hoặc axit đậm, không tan trong nước, axit loãng, xút, cồn hoặc các dung môi hữu cơ khác. Trong tự nhiên, Chitin tồn tại phổ biến trong vỏ ngoài của các lọai nấm khuẩn thực vật cấp thấp, các lọai động vật giáp xác như tôm, cua, côn trùng và trong màng tế bào của các động vật cao cấp v.v…

Đây là một loại amylose tuyến tính cao phân tử, tức là một loại amylose keo trung tính trong thiên nhiên. Nếu qua xử lý xút (NaOH) để rút bỏ acetyl sẽ cho ra chất Chitosan, chất Chitin không hoạt động trên hóa học, không thay đổi trong dịch cơ thể, không phản ứng đào thải với cơ thể, không độc tố, có tính kháng huyết khối, đặc điểm chịu khử độc nhiệt độ cao, chitosan là một loại amylose có tính kiềm, có tác dụng khử chua, tiêu viêm, có thể dùng cho việc giảm cholestorin, mở máu.

Chitin là nguyên liệu quan trọng trong việc chế tạo Chitosan, dòng sản phẩm Glucosamin, Chitin có tác dụng quan trọng trong các mặt y dược, công nghệ hóa học, thực phẩm chức năng v..v.., rộng rãi trong tương lai.

Ở nước ta Chitin thường được sản xuất từ vỏ, đầu tôm, cua đang gây ô nhiễm không khí và nguồn nước ở mức độ cao. Nguồn nước thải phát sinh ở các công đoạn sau:

- Kho chứa vỏ tôm, đầu tôm, cua chưa xử lý;

- Nước thải từ công đoạn rửa axít để loại bỏ tạp chất ra khỏi giáp xác;

- Nước thải từ công đoạn kèm hóa để loại bỏ Acetyl;

- Nước thải sinh hoạt và một ít từ các công đoạn khác.

Nước thải sản xuất Chitin có các thành phần ô nhiễm và tiêu chuẩn nước thải sau xử lý như sau:

bangchitin xử lý nước thải chitin

Tính chất nước thải Chitin qua bảng trên thể hiện mức độ ô nhiễm rất cao, tính axit, BOD, COD, độ màu cao nên cần có các giải pháp thiết kế đúng đắn mới giải quyết được tình trạng ô nhiễm của nước thải Chitin.

Chúng tôi là công ty môi trường luôn đi đầu với các giải pháp xử lý mới, phù hợp với từng ngành nghề sản xuất. Với kinh nghiệm thực tiễn, từng xử lý thành công cho các nhà máy sản xuất Chitin với quy trình xử lý như sau:

Thuyết minh quy trình công nghệ xử lý nước thải Chitin

Nước thải từ các khu vực sản xuất theo mạng lưới thoát nước riêng chảy vào hố thu trạm xử lý. Tại đây, để bảo vệ thiết bị và hệ thống đường ống công nghệ phía sau, song chắn rác thô được lắp đặt trong hố để loại bỏ các tạp chất có kích thước lớn ra khỏi nước thải. Sau đó nước thải sẽ được bơm lên bể điều hòa. Thiết bị lọc rác tinh đặt trước bể điều hòa để loại bỏ rác có kích thước nhỏ như: sợi vải, vải vụn…, làm giảm SS trong nước thải.

Tại bể điều hòa, máy khuấy trộn chìm sẽ hòa trộn đồng đều nước thải trên toàn diện tích bể, ngăn ngừa hiện tượng lắng cặn ở bể sinh ra mùi khó chịu, đồng thời có chức năng điều hòa lưu lượng và nồng độ nước thải đầu vào. Nước thải được bơm từ bể điều hòa vào bể oxi hóa bậc cao. Bể oxi hóa bậc cao có nhiệm vụ phá vỡ cấu trúc các mạch vòng, màu, các chất khó phân hủy vi sinh để ổn định tính chất nước thải nhằm phục vụ các công trình phía sau.

Nước thải sau khi qua bể oxi hóa bậc cao sẽ chảy qua bể phản ứng. Hóa chất keo tụ được châm vào bể với liều lượng nhất định và được kiểm soát chặt chẽ bằng bơm định lượng hóa chất. Dưới tác dụng của hệ thống cánh khuấy với tốc độ lớn được lắp đặt trong bể, hóa chất keo tụ được hòa trộn nhanh và đều vào trong nước thải, hình thành các bông cặn nhỏ li ti khắp diện tích bể. Hỗn hợp nước thải này tự chảy qua bể keo tụ tạo bông.

Dưới tác dụng của chất trợ keo tụ và hệ thống motor cánh khuấy với tốc độ chậm, các bông cặn li ti sẽ chuyển động, va chạm, dính kết và hình thành nên những bông cặn có kích thước và khối lượng lớn gấp nhiều lần các bông cặn ban đầu, tạo điều kiện thuận lợi cho quá trình lắng ở bể lắng 1.

Nước thải sau bể lắng 1 sẽ tự chảy qua bể kị khí UASB. Với các nồng độ BOD, COD quá cao nên chúng ta cần xử lý kị khí nhằm đưa BOD về dưới mức 1000 mg/l. Tại bể UASB, các vi sinh vật kỵ khí sẽ phân hủy các chất hữu cơ có trong nước thải thành các chất vô cơ ở dạng đơn giản và khí Biogas (CO2, CH4, H2S, NH3…), theo phản ứng sau:


Chất hữu cơ + Vi sinh vật kỵ khí ———–> CO2 + CH4 + H2S + Sinh khối mới + …

Quá trình phân hủy kị khí có thể chia làm 6 quá trình:

• Thủy phân;

• Lên men các amino acid và đường;

• Phân hủy kị khí các acid béo mạch dài và rượu (alcohols);

• Phân hủy kị khí các acid béo dể bay hơi (ngoại trừ acid acetic);

• Hình thành khí methane từ acid acetic;

• Hình thành khí methane từ hydrogen và CO2.

Nước thải sau khi qua bể UASB chảy qua bể Aerotank. Nước thải chứa các hợp chất hữu cơ hòa tan cùng các chất lơ lửng đi vào bể aerotank, các chất lơ lửng là nơi vi khuẩn bám vào để cư trú, sinh sản và phát triển dần dần tạo thành các cặn bông, các hạt cặn bông này chính là bùn hoạt tính. Tại bể aerotank, nước thải được cung cấp oxi qua hệ thống phân phối khí để tạo môi trường thuận lợi cho vi sinh vật hiếu khí phát triển, oxi hóa các chất hữu cơ có trong nước thải và tăng sinh khối tạo thành các bông bùn hoạt tính.

Nước thải sau khi được xử lý tại bể aerotank, sẽ chảy qua bể lắng 2. Tại đây các bông bùn hoạt tính và các tạp chất không tan được giữ lại, nước thải tiếp tục chạy qua bể khử trùng. Còn bùn lắng, một phần được tuần hoàn lại bể aerotank, một phần được đưa về bể chứa bùn.

Tiếp theo, nước trong chảy qua bể trung gian được bơm lên bể lọc áp lực gồm các lớp vật liệu: sỏi đỡ, cát thạch anh và than hoạt tính để loại bỏ các hợp chất hữu cơ hòa tan, các nguyên tố dạng vết, những chất khó hoặc không phân giải sinh học. Nước thải sau khi qua bể lọc áp lực sẽ đi qua bể nano dạng khô để loại bỏ lượng SS còn lại, đồng thời khử trùng nước thải. Nước sau khi qua bể nano dạng khô đạt yêu cầu xả thải vào nguồn tiếp nhận theo quy định hiện hành của pháp luật.

Bùn ở bể chứa bùn được được bơm qua máy ép bùn để loại bỏ nước, giảm khối tích bùn. Bùn khô được cơ quan chức năng thu gom và xử lý định kỳ. Tại bể chứa bùn, không khí được cấp vào bể để tránh mùi hôi sinh ra do sự phân hủy sinh học các chất hữu cơ.


LIÊN HỆ: CÔNG TY MÔI TRƯỜNG NGỌC LÂN

66A/3D, Bình Đường 3, An Bình, Dĩ An, Bình Dương

ĐKKD số : 3700670037 | Email: congtyngoclan@yahoo.com

Mã số thuế : 3700670037

Điện thoại08.62821355 Hotline: 0905555146